
2.19合并财务报表实操:合并财务报表模板、合并财务报表抵消和调整分录、合并财务报表工作底稿,全了!
合并财务报表编制是会计人员公认的难,借助春节假期,小南抽出时间整理了一套合并财务报表编制全流程。其中涉及到的难点合并财务报表抵消和调整分录的编制,都有对应的案例解析,帮助各位会计理解掌握。后附的全套合并财务报表模板,也可以收藏套用。详细内容见下文。

合并财务报表实操








……
合并财务报表模板


……
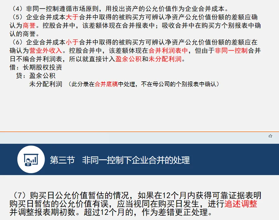
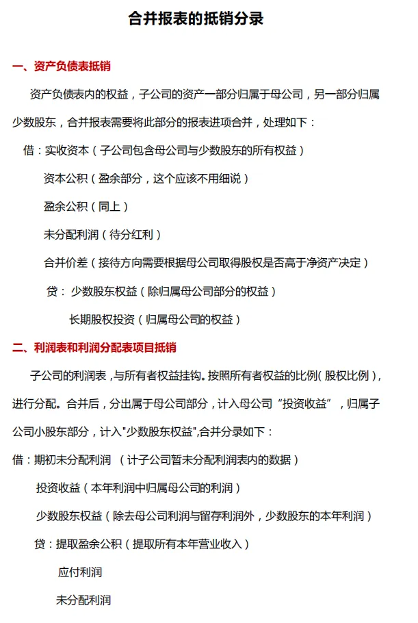
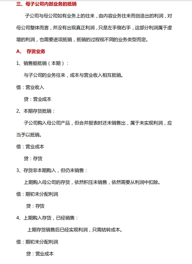
合并财务报表抵消和调整分录


合并财务报表工作底稿
……合并财务报表实操教程就先到这里了,各位会计人员还是对合并财务报表编制不是很理解的,对应的有案例分析,希望可以帮助大家理解掌握合并财务报表编制方法,上述小南带来的全套合并财务报表教程,各位会计人员可以收藏备用。
